起拍价5.3亿 被多家法院查封 滨江明珠城三期地块司法拍卖
扫描到手机,新闻随时看
扫一扫,用手机看文章
更加方便分享给朋友
6月初凯悦中心被南京金鹰国际接手,8月中旬银河湾卓苑被黑牡丹盘活,案名定为:牡丹和府,近日,常州市新北区法院再次在阿里平台拍卖位于新桥镇的一宗商住用地。经确认,本次司法拍卖地块为:滨江明珠城三期地块。

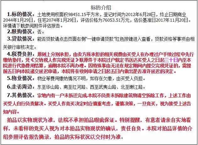
拍卖标的物详情:
据悉,地块位于华山路以西,红河路以北,武夷山路以东,嫩江路以南。土地使用权面积98451.15平方米,登记时间为2012年6月28日,土地性质:商住用地,地块规划容积率1.52,土地所有权终止日期为:商业地块2044年1月29日,住宅地块2074年1月29日,评估价格为76053.51万元。本次拍卖起拍价53238万元,保证金5000万元,增价幅度10万元,竞价时间为11月9日-11月10日。


此外,按照标的物介绍,本次拍卖宗地内有一户居民未拆迁完成,法院不负责未拆除建筑物的清空拆除工作,拆除工作由买受人自行负责解决,且地块相关物业等费用缴纳情况不明,如果存在欠缴,则由买受人负担。
值得注意的是,本次拍卖地块目前被多家法院查封,且土地使用权抵押于常州常高新实业投资有限公司和常州市恒泰投资担保有限公司,这或许是本次地块司法拍卖较大的障碍。
地块现状:
从拍卖详情来看,拍卖地块内除仅存的一户居民未拆迁外,其余地块处于要么处于净地,要么地上是周边居民种的菜,总体而言,便于开发。



开发商介绍:
上面提到,本次拍卖地块是滨江明珠城三期地块,项目开发商是常州奕淳房地产开发有限公司,项目一二期房源于2016年年中正式售罄,对于剩余的三期地块,项目给出的回复一直是“推出时间待定”。

经天眼查得知,常州奕淳房地产开发有限公司早在2015年就因商品房销售纠纷、金融借款纠纷而背负诉讼,2017年又因建设工程纠纷、与光大银行南京分行金融借款纠纷、债权转让纠纷等诉讼缠身,或许,这也是导致该公司破产的最主要原因。

而关于该地块,此前,常州奕淳房地产开发有限公司还曾因法院委托第三方机构对拍卖地块的评估价过低而申请复议,但结果是因提供证据不足而驳回异议请求。
最后,关于本次司法拍卖,新北区法院也做出了特别提醒:竞买人一旦参与竞拍,即视为对本拍品现状及拍卖公示内容(包括但不限于拍卖公告、拍卖须知、标的调查表等公示内容)的认可、无异议,自愿受拍卖公示内容约束并遵照执行,放弃对拍卖公示内容提出异议的权利。
声明:本文由入驻焦点开放平台的作者撰写,除焦点官方账号外,观点仅代表作者本人,不代表焦点立场。


